40 john deere la145 wiring diagram
Wiring Diagram for a John Deere Riding Mower Series 145? 0. Share. 3. Save. Follow. Print. Flag. I need a wiring diagram for a John Deere riding mower, 145 series 2006 model. John Deere La145 Belt Routing Diagram. 6. GX .. BELT - TRACTION DRIVE. 7 LA with 48” Deck PRINT Valuable Parts Coupons for discounts at your John Deere Dealer. • ORDER. Make sure belt is routed through both belt guide loops (I). If the mower engagement rod is not adjusted properly, the mower belt may slip or drag on blade.
John Deere La145 Wiring Diagram 02.11.2018 02.11.2018 2 Comments on John Deere La145 Wiring Diagram Page 2, John Deere Model LA Lawn Tractor Parts - Product Identification number (serial number) is located on the left side of the rear frame.

John deere la145 wiring diagram
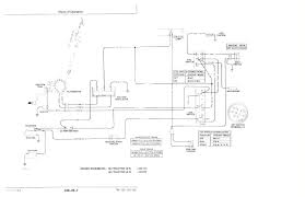
Complete workshop & service manual with electrical wiring diagrams for John Deere Tractors LA105, LA115, LA125, LA135, LA145, LA155, LA165 and LA175. It's the same service manual used by dealers that guaranteed to be fully functional and intact without any missing page. John Deere Parts Diagrams, John Deere 145 Tractor (With 48-IN Mower Deck) Material Collection System -PC9537 . AIR FILTER & FUEL PUMP ENGINE MARKED 441577-0113-E1: FUEL AND AIR. ... WIRING HARNESS: ELECTRICAL. Let Us Help You Your Account Quick Order Pad Shipping Rates and Policies ... How do i fix a LA 145 john deere pto clutch wiring. If you can't find a wiring diagram, no problem. Follow the wiring to where it was ripped out.
John deere la145 wiring diagram. 26 Jul 2013 — John Deere Riding Mowers Richard, Check the attached links,instruction and guides for wiring diagram. Good luck "I hope this helped you out, ... Buy Genuine OEM John Deere parts for your John Deere LA145 Tractor Material Collection System -PC9744 and ship today! Huge in-stock inventory of OEM John ... SOURCE: JOHN DEERE LAWN TRACTOR 145 SERIES, RUNS OK. When you start to have this problem loosen the fuel cap and see if that makes any differance,there is a ... Where dose hot wire go to from coils on la145 22hp v twin ... the coil wire is only a kill wire. it goes through the wiring harness through safety switches back ...
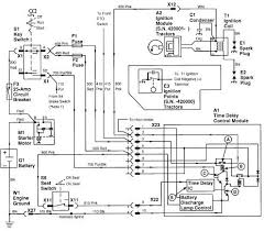
Wiring diagrams for john deere la145 - John Deere Garden question. ... SOURCE: I would like a wiring diagram for a John Deere. I found the diagram. Find your owner's manual and service information. For example the operator's manual, parts diagram, reference guides, safety info, etc. John deere la145 wiring diagram thank you for visiting our site this is images about john deere la145 wiring diagram posted by maria nieto in john category on feb 08 2019. A complete listing of all john deere lawn tractor parts is available using illustrated diagrams. John deere 48 la145 la155 la165 deck parts diagram image ref part description ... John Deere La145 Wiring Diagram John Deere La145 Wiring Diagram Keju Lan1 Klictravel Nl is one of the pictures that are related to the picture before in the collection gallery, uploaded by autocardesign.org.You can also look for some pictures that related to Wiring Diagram by scroll down to collection on below this picture. If you want to find the other picture or article about John Deere ...
30 Aug 2012 — 2009 JD LA145 wiring diagram wiring diagram LA145 - John Deere Garden question. John Deere La145 Wiring Diagram. Wiring Diagram May 20, 2020 21:42. John Deere La145 Wiring Diagram John Deere La145 Wiring Diagram Keju Lan1 Klictravel Nl. Diagram john deere la105 wiring full version hd quality 400 lawn tractor electrical parts diagrams material collection system pc9740 srx75 115 x720 la 105 starting problem green talk manual la125 user 52 pages also for tractors 100 series la115 la135 la145 la155 la165 la175 a jd 410b rx75 free ford 535 deck belt site resource most viewed l120… Read More » John deere model la145 lawn tractor parts product identification number serial number is located on the left side of the rear frame. Applies to standard shipping. Call us at 855 669 7278. 1 14m7465 john deere 10 mm lock nut 14m7465 in stock. Same day shipping on orders received by 4pm est. Free shipping over 75.
How do i fix a LA 145 john deere pto clutch wiring. If you can't find a wiring diagram, no problem. Follow the wiring to where it was ripped out.
John Deere Parts Diagrams, John Deere 145 Tractor (With 48-IN Mower Deck) Material Collection System -PC9537 . AIR FILTER & FUEL PUMP ENGINE MARKED 441577-0113-E1: FUEL AND AIR. ... WIRING HARNESS: ELECTRICAL. Let Us Help You Your Account Quick Order Pad Shipping Rates and Policies ...
Complete workshop & service manual with electrical wiring diagrams for John Deere Tractors LA105, LA115, LA125, LA135, LA145, LA155, LA165 and LA175. It's the same service manual used by dealers that guaranteed to be fully functional and intact without any missing page.
John Deere GX21833 48-in Deck/Drive Belt for Riding Mower/Tractors (1/2-in W x 141.7-in L) in the Lawn Mower Belts department at Lowes.com
John Deere LA105, LA115, LA125, LA135, LA145, LA155, LA165, LA175 Lawn Tractors Technical Manual TM103419 / Truck Service Manual Store
0 Response to "40 john deere la145 wiring diagram"
Post a Comment